在醫療器械眾多的注冊申報資料中,臨床評價資料一直是讓企業最為頭疼的項目,資料的不完善會直接導致注冊周期的延長。昨天的金飛鷹直播課我們給大家講了有關醫療器械臨床評價(點擊視頻號可查看直播回放)的相關內容,不知大家有沒有準時守候?聽完后是否收獲滿滿呢?
為讓大家更好地鞏固臨床評價相關知識,我們今天再用文字形式就等同性論證這一主題跟大家詳細聊一聊。對于那些不在免于臨床評價目錄中的醫療器械產品,可通過同品種醫療器械臨床數據或臨床試驗數據這兩種途徑進行臨床評價,這其中,同品種醫療器械又分為等同器械和可比器械兩種,假如選擇通過等同器械的臨床數據進行臨床評價,那么此時就需要進行等同性論證。
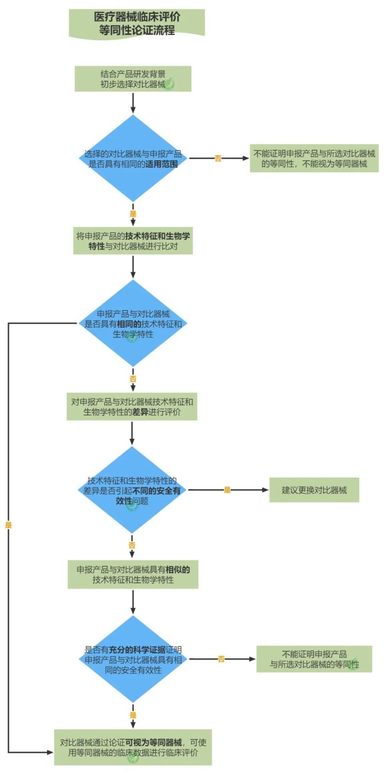
等同性論證是指將適用范圍相同的申報產品與對比器械在技術特征和生物學特性方面進行比對,證明二者基本等同的過程。基本等同包括兩種情形:
(一)申報產品與對比器械具有相同的適用范圍、技術特征和生物學特性;
(二)申報產品與對比器械具有相同的適用范圍,相似的技術特征和生物學特性;有充分的科學證據證明申報產品與對比器械具有相同的安全有效性。
接下來我們再來看看等同性論證的基本要求。
申報產品與對比器械
是否具有相同的適用范圍
也就是說,通過對申報產品與對比器械的適用范圍及臨床使用相關信息的比較,對二者差異進行充分識別、詳細闡述及科學評價,以做出適用范圍是否相同的判定。
二者是否具有相同/相似的
技術特征、生物學特性
在確定申報產品與對比醫療器械具有相同的適用范圍后,注冊申請人需提供技術特征和生物學特性的充分信息并對其進行對比。其中技術特征包括設計信息、材料、能源、產品性能、功能及其他關鍵技術特征,而生物學特性則包括降解性能、生物學反應(如免疫反應、組織整合等)等。 當申報產品的技術特征和/或生物特性與對比器械存在差異時,需提交充分的科學證據證明二者具有相同的安全有效性,從而論證其等同性。

醫療器械注冊咨詢認準金飛鷹 深圳:0755-86194173 廣州:020 - 82177679 湖南:0731-22881823 四川:028 - 68214295