文章出處:行業干貨 網責任編輯: 金飛鷹 閱讀量: 發表時間:2025-04-30

近日,四川省衛健委、四川省殘聯、四川省財政廳聯合制定了《智能化康復中心建設項目實施方案》(以下簡稱《方案》),計劃在今年10月前建設50個智能化康復中心,其財政補助標準為500萬元/個。這一重要舉措預計將惠及全省622萬名持證殘疾人以及數百萬慢性病患者,標志著四川在康復醫療服務上邁出了關鍵一步。
這50個智能化康復中心將遍布四川省內15個市州及30個縣(市、區),并選擇在現有的30個社區衛生服務中心和20個鄉鎮衛生院基礎上進行改建和擴建。此外,中心還將與殘疾人康復之家同步建設。通過這樣的布局,四川致力于為廣大患者提供更方便、更高效的醫療服務。
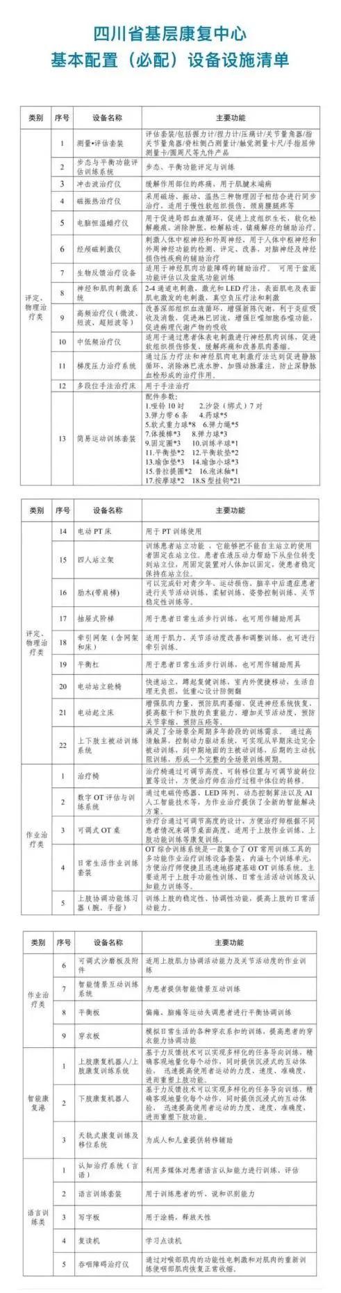
這些康復中心的建設無疑需要配置很多設備設施,其中《方案》中提到的基層康復中心必備的基本配置設備設施清單如下:

當前,隨著政策持續加碼和市場需求快速釋放,對于康復類醫療器械企業來說,這是不容錯過的重大市場機遇!
作為一家有著18年行業經驗的醫療器械注冊咨詢機構,金飛鷹曾輔導多家企業完成列表中的上肢/下肢康復訓練系統、沖擊波治療儀、中/低/高頻治療儀、神經和肌肉刺激系統、認知障礙評估軟件等產品注冊,我們能為企業提供精準匹配政策要求的設備注冊路徑,助力企業高效通過審批,快速布局市場,歡迎廣大企業前來咨詢~
醫療器械注冊咨詢認準金飛鷹 深圳:0755-86194173 廣州:020 - 82177679 四川:028 - 68214295 湖南:0731-22881823 湖北:181-3873-5940 江蘇:135-5494-7827 廣西:188-2288-8311 海南:135-3810-3052 重慶:135-0283-7139