二類醫療器械經營首次備案
2.具有與經營范圍和經營規模相適應的經營、貯存場所;具有與經營范圍和經營規模相適應的貯存條件,全部委托其他醫療器械經營企業貯存的可以不設立庫房;
- 立即咨詢
-
全國服務熱線:
400-888-7587
400-888-7587
? 辦理條件 / Conditions
1.具有與經營范圍和經營規模相適應的質量管理機構或者質量管理人員,質量管理人員應當具有國家認可的相關專業學歷或者職稱;
2.具有與經營范圍和經營規模相適應的經營、貯存場所;具有與經營范圍和經營規模相適應的貯存條件,全部委托其他醫療器械經營企業貯存的可以不設立庫房;
3.具有與經營的醫療器械相適應的質量管理制度;
4.具備與經營的醫療器械相適應的專業指導、技術培訓和售后服務的能力,或者約定由相關機構提供技術
政府官方原文鏈接:
http://www.gdzwfw.gov.cn/portal/guide/1144010434740669104442072033000
? 申請材料清單 / List of application materials
1、經辦人授權證明 2、組織機構與部門設置說明 3、經營設施、設備目錄 4、第二類醫療器械經營備案申請表 5、經營質量管理制度、工作程序等文件目錄 | 6、經營范圍、經營方式說明 7、經營場所、庫房地址的地理位置圖、平面圖、房屋產權證明文件或者租賃協議(附房屋產權證明文件) 8、《營業執照》 9、法定代表人、企業負責人、質量負責人 的身份證明、學歷或者職稱證明 |
? 辦理依據 / Processing basis

? 特殊環節依據 / Special link basis
名稱 | 其他審查方式 | 時限 |
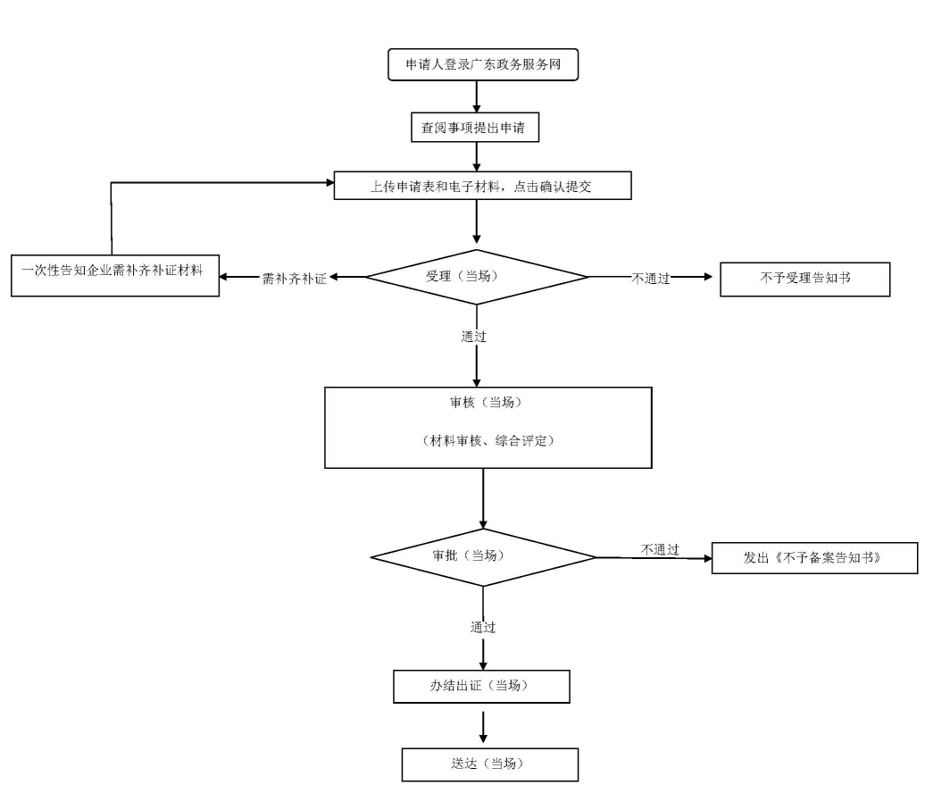
法定辦結時限 | 第十二條 從事第二類醫療器械經營的,經營企業應當向所在地設區的市級食品藥品監督管理部門備案,填寫第二類 醫療器械經營備案表,并提交本辦法第八條規定的資料(第八項除外)。 | 1(工作日) |
承諾辦結時限 | 第十二條 從事第二類醫療器械經營的,經營企業應當向所在地設區的市級食品藥品監督管理部門備案,填寫第二類 醫療器械經營備案表,并提交本辦法第八條規定的資料(第八項除外)。 | 1(工作日) |
| 到現場次數 | 0次 |
? 辦理依據 / Processing basis
1. 法律法規名稱:《醫療器械監督管理條例》 依據文號:2017年國務院令第680號修訂第三十條 | 2. 法律法規名稱:《醫療器械經營監督管理辦法》 依據文號:2017年國家食品藥品監督總局令第37號修訂第四條第七條第十二條第十三條第二十三條第二十五條 |
? 金飛鷹相關服務 / Golden Eagle related services
●首次備案條件確認 ●備案所需設施清單等提供 ●備案文件編寫 ●備案文件遞交 ●首次備案憑證進度跟蹤 |
? 結果樣本 / Results the sample

全面解決您的研發、生產、驗收、營銷全流程問題

practical experience
2000多個二、三類醫械項目經驗沉淀,為你分配做過相同案例的實戰老師。
Professional translation
匯聚7大語種專業翻譯精英,多年醫械行業翻譯經驗,能準確翻譯專業名詞及用語。
Software development
強大的軟件研發團隊,已為集團研發出成熟的項目管理軟件,可提供軟件定制服務。
Group supply chain
嚴選數十個優秀的醫械行業服務機構,可為客戶推薦更實惠的醫械配套服務。
多次創造二三類高風險產品一次性通過的行業紀錄
項目狀態:已結案
項目輔導老師:李老師
項目狀態:已結案
項目輔導老師:車老師
項目狀態:已結案
項目輔導老師:王老師
項目狀態:已結案
項目輔導老師:黃老師