
7月23日,國家藥監局醫療器械標準管理中心發布《一次性使用內窺鏡注射針》醫療器械行業標準的征求意見稿,并向社會公開征求意見。
意見反饋時間:2024年09月22日前 意見反饋郵箱:sactc95@163.com
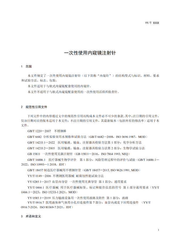
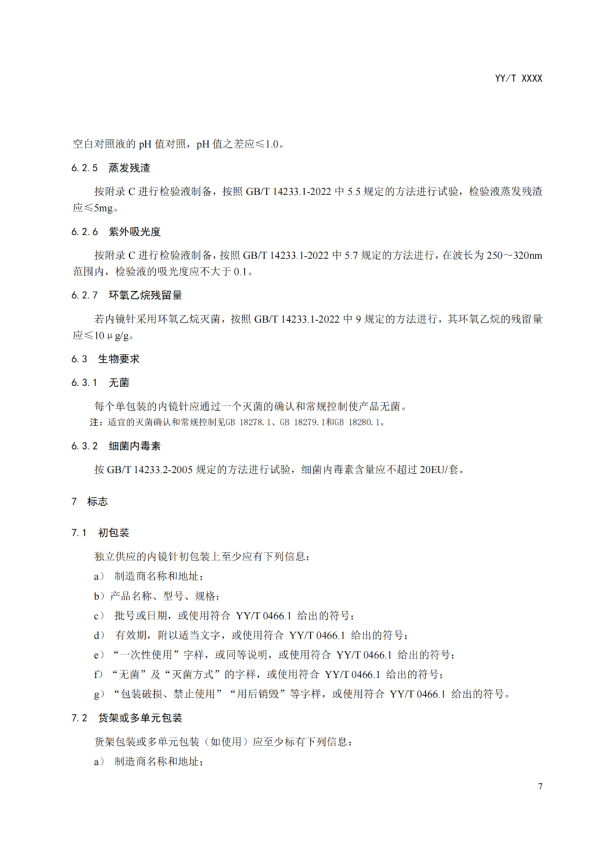
以下為該標準征求意見稿部分內容:








以上僅以圖片形式對部分內容進行轉載.
信息來源:國家藥監局醫療器械標準管理中心 排版整理:金飛鷹藥械
醫療器械注冊咨詢認準金飛鷹 深圳:0755-86194173 廣州:020 - 82177679 四川:028 - 68214295 湖南:0731-22881823 湖北:181-3873-5940 江蘇:135-5494-7827 廣西:188-2288-8311 海南:135-3810-3052